我们非常重视您的个人隐私,当您访问我们的网站时,请同意使用的所有cookie。有关个人数据处理的更多信息可访问《隐私政策》

售前电话:400- 966- 9516 售后电话:0755-86111281

AFM | 小动物活体光学成像揭秘:多功能铜钴硫化物纳米酶精准击破肿瘤“胆固醇护盾”

分享:

行业资讯
  • 2026-03-10

  • 来源:RWD

  • 浏览量:2223

在对抗癌症的漫长战役中,科学家们逐渐意识到,肿瘤细胞不仅是失控增殖的"暴徒",更是精于伪装的"生存大师"。它们通过异常积累胆固醇,为自己构筑起一道坚固的"护盾"。这道护盾不仅强化了细胞膜、抑制了凋亡信号,还通过维持高水平的谷胱甘肽(GSH)来清除可能伤害它们的活性氧(ROS),甚至能降低对热疗的敏感性,让多种治疗方案效果大打折扣。如何击穿这层护盾,已成为提高肿瘤治疗效果的关键突破口。

近期,来自福建师范大学的燕双仟研究团队在《Advanced Functional Materials》上发表了一项突破性研究。他们开发出一种多功能铜钴硫化物纳米酶,像一枚精准制导的"智能炸弹",能够同时消耗胆固醇、产生热疗并引发自由基风暴,对耐受性肿瘤实现高效协同清除。

Advanced Functional Materials.jpg
材料工程创新:电子结构调控增强本征活性
理性设计突破传统局限
研究策略 | 理论计算指导材料设计

研究团队的核心策略是"理性设计"。他们并非简单堆叠不同疗法,而是从材料的最基本属性——电子结构出发,构建一个多功能一体化的治疗平台。

他们选择以ZIF-67为前驱体,硫化后得到空心多孔的硫化钴(Co₃S₄)纳米颗粒。通过密度泛函理论计算,研究人员发现,铜的掺杂能显著窄化硫化钴的带隙,促进电子转移,并大幅降低其催化过氧化氢分解的能垒。这一材料层面的优化,直接赋予了CCS纳米酶更强的类过氧化物酶(POD)活性和近红外(NIR-I区)光热转换性能(光热转换效率η高达48.5%),超越了纯Co₃S₄和金纳米棒等传统光热剂。

CCS的合成与表征结果.jpg

图1 CCS的合成与表征结果

功能集成创新:构建"一石多鸟"的协同治疗系统
多功能一体化平台
技术集成 | PEG化提升生物相容性

与此同时,在优化的CCS-2(5% Cu掺杂)纳米载体基础上,通过表面PEG化提高生物相容性,并共同负载两种功能分子:

✦ 胆固醇氧化酶(ChOx):用于特异性催化氧化肿瘤胆固醇,破坏其保护性屏障。

✦ 热敏自由基引发剂AIPH:可在光热或热作用下分解,产生细胞毒性的烷基自由基,实现TDT。

由此得到的CCSCA纳米平台,集成了酶催化、光热、自由基治疗三重功能。

CCSCA体外抗肿瘤效应.jpg

图2 CCSCA体外抗肿瘤效应

治疗机制创新:多通路协同攻击肿瘤弱点
多维度攻击肿瘤防线
机制解析 | 多通路协同杀伤

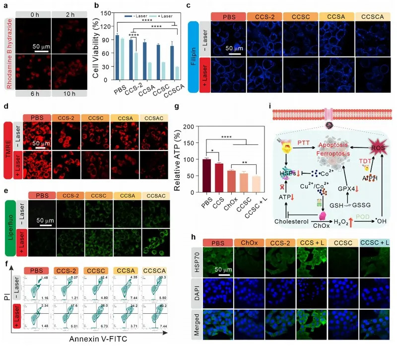
✦ 代谢干预:CCSCA在肿瘤部位富集并释放出铜离子和钴离子,这些离子能显著增强其携带的胆固醇氧化酶的活性,催化胆固醇氧化。一方面消耗了胆固醇,削弱了肿瘤细胞的生存信号和膜保护;另一方面产生了H₂O₂,为后续的氧化应激"提供了弹药"。

✦ 氧化应激与热疗增敏:胆固醇的消耗和Co²⁺离子共同下调热休克蛋白70(HSP70)的表达,降低了肿瘤对热疗的抵抗能力,实现了"热增敏"。

✦ 物理杀伤与自由基风暴:在808 nm激光照射下,CCS产生局部高热(PTT),同时触发AIPH分解产生烷基自由基(TDT)。高温本身能杀伤细胞,并进一步促进CCS的类酶催化反应,分解H₂O₂产生·OH。

✦ 终末效应:上述过程共同导致细胞内谷胱甘肽(GSH)耗竭、ROS水平剧增、线粒体膜电位下降、脂质过氧化(LPO)积累,最终协同诱发铁死亡与凋亡,实现对肿瘤的强力清除。

CCSCA生物学分布结果.jpg

图3 CCSCA生物学分布结果

在体实验验证:卓越疗效与设备的关键支撑
活体成像技术的关键作用
技术验证 | MOIS小动物活体光学成像系统

任何创新疗法的前景,最终都需要在活体动物模型中得到严谨验证。在这项研究中,MOIS小动物活体光学成像系统为证实CCSCA平台的体内性能提供了至关重要的数据支撑。

为了可视化纳米颗粒在体内的行为,研究人员将近红外荧光染料ICG负载于纳米颗粒上,制备成CCS@ICG。随后,利用MOIS系统对荷瘤小鼠进行实时、无损的活体荧光成像。

成像结果清晰显示:与游离的ICG相比,CCS@ICG能更快速、更大量地在肿瘤部位富集,并在注射后1小时达到峰值,展现出优异的肿瘤靶向能力。

通过定量分析,直观地对比了不同时间点肿瘤部位的荧光强度,为药代动力学研究提供了关键证据。治疗结束后对主要器官和肿瘤的离体成像,进一步确认了纳米颗粒在肿瘤组织的高效蓄积。这一系列精准、直观的成像数据,不仅验证了CCS纳米颗粒卓越的靶向性和长循环特性,也为后续选择最佳的治疗时间窗口提供了依据。

最终,在严格的体内实验中,CCSCA联合激光治疗组取得了高达86.7%的肿瘤生长抑制率,且未引起小鼠体重显著下降或主要器官损伤,展现了强大的抗肿瘤活性和良好的安全性。组织切片分析也从病理学层面证实了胆固醇消耗、细胞死亡和铁死亡的发生。

CCSCA在体抗肿瘤效应.jpg

图4 CCSCA在体抗肿瘤效应

总结

这项研究的成功,得益于从理论计算指导材料设计,到多功能模块集成,再到体内外严谨验证的完整闭环。而MOIS 小动物活体成像系统在其中不可或缺。

它以高灵敏度、高分辨率的成像能力,将纳米药物在活体动物体内的动态分布、靶向聚集过程如实地捕捉并转化为直观、定量的科学数据,为验证纳米平台的体内行为、优化治疗方案提供了无可替代的技术支撑。

未来,随着更多像CCSCA这样智能、高效的纳米治疗平台涌现,小动物活体成像技术必将在揭示其作用机制、评估其疗效与安全性、加速其临床转化进程中,发挥越来越关键的作用,共同推动肿瘤治疗领域的进步。

燕双仟教授团队介绍

燕双仟教授.jpg

燕双仟教授,福建师范大学海峡柔性电子学院博士生导师,闽江学者特聘教授。

主要从事疾病早期诊断及肿瘤诊疗微纳米制剂的研究,包括多功能微流控检测芯片、肿瘤微环境响应的纳米载体、功能化药物输送载体及影像诊断引导下的肿瘤免疫治疗制剂等。截止目前,已在Adv. Mater.、Angew. Chem. Int. Ed.、ACS Nano及Adv. Sci.等领域内著名期刊发表SCI论文40余篇。

用户反馈

最近的研究中,我们正是通过MOIS,直观地监测到治疗组小鼠肿瘤信号的减弱过程,并在长达一个月的监测期内持续抑制。此外,MOIS的高灵敏度使我们能够检测到肿瘤转移早期微小的转移灶,进一步加速了相关研究的进程。其优异的光谱拆分功能有效地去除了小鼠的自发荧光信号,使最终得到的实验数据更为准确。同时MOIS系统操作相对集成化,图像分析软件也日益智能,使我们团队能快速上手并获得高质量的可视化数据。

文章链接

S. Shao, L. Qiu, H. Cai, et al. "Rational Design of a Multifunctional Copper-Cobalt Sulfide Nanozyme for Cholesterol Depletion and Thermo-Resistant Tumor Ablation." Advanced Functional Materials (2026): e28729. //doi.org/10.1002/adfm.202528729

往期推荐

投稿&合作请联系我们

联系人:曹经理

联系邮箱

RWDscholarship@jktwr.com

企业微信

微信-投稿.jpg